Sold Out
XYステージ本体やセンサ、モータが正常に動作することを確認しました。この動画はそのテスト運転のようすです。
~実行プログラム~
G91G00Y-100
G02Y200R100F5000
G02Y-200R100F5000
G02Y200R100F5000
G02Y-200R100F5000
G03Y200R100F5000
G03Y-200R100F5000
G03Y200R100F5000
G03Y-200R100F5000
G00Y200
X100Y-100
X-100Y-100
X-100Y100
X100Y100
X100Y-100
X-100Y-100
X-100Y100
X100Y100
Y-100
M02
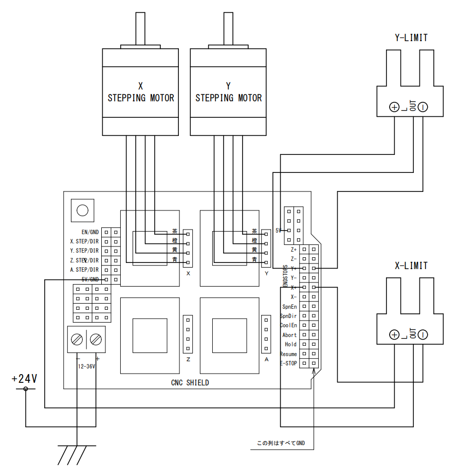
■回路について
本XYステージをArduino+CNCシールドで動かす場合の回路図は以下の通りです。(CNCシールドのコネクタがピンヘッダのため誤挿入を防止することができません。差し込み箇所を間違えないようご注意をお願いします。)


■Grblの設定について
先ほどのテスト運転の動画は、この設定値で動作させています。

■センサについて
原点復帰を実行し、フォトマイクロセンサが正常に動作することを確認しました。
フォトマイクロセンサは、各アクチュエータに1個のみ装着されています。もし追加したい場合には下記をご利用ください。側面にセンサレールが装着されているため、ストローク全域にわたってフォトマイクロセンサを簡単に取り付けることができます。
ただ、フォトマイクロセンサの数が多くなると5Vの消費電流が増え、USBから供給される電力では賄いきれない可能性がありますので、Arduino基板のDCジャックに外部電源を接続するか、24Vに接続することをおすすめします。
・オムロン フォトマイクロセンサ EE-SX671
・オムロン コード付コネクタ EE-1006
■ダンパについて
さきほどのテスト運転の動画では、下記のダンパを装着し、速度6,000mm/minで運転しています。もしダンパを装着しなかった場合は、ここまで速度が出ない可能性があります。
・オリエンタルモーター クリーンダンパ D4CL-5.0
■電源について
24Vの電源については下記をおすすめします。容量は余裕があったほうがいいです。
・キーエンス スイッチングパワーサプライ MS-H150 (本商品の動作確認ではこちらを使用しました)
・TDKラムダ スイッチング電源 ZWS150PAF-24/J
■ご自身で好きなモーターを取り付けて使いたい場合
今回はArduinoですぐに動かせるようにモータを取り付けた上でのご提供となりましたが、もし、ご自身で好きなモーターを取り付けて使いたいという場合には、下記をご利用ください。ただ、モーター取り付け部のネジのピッチが32.5mmとなっており、2相ステッピングモーターや5相ステッピングモーターのピッチとは異なるため、そのまま取り付けることができません。
・FESTO アクチュエータ SLGE3310-350-J75816
■商品の状態
すべて未使用品のため綺麗です。(アクチュエータ本体も、モーターもケーブルもセンサもカップリングも全部未使用品です)
ステッピングモータ用ケーブル2本、フォトマイクロセンサ用ケーブル(2本)を付属します。
ArduinoやCNCシールド基板は付属しません。
梱包の都合上、X軸とY軸を分解してお送りいたします。恐れ入りますが到着後に組み立てをお願いいたします。(ネジ4本のみです)
Arduinoで動くXYステージ FESTO SLGE3310-350-J75816
商品コード
51268
商品の概要と仕様
このXYステージは、下記のアクチュエータを2台組み合わせたものです。このため商品の仕様やご説明に関しては下記のページをご確認ください。このページでは、本XYステージ特有の内容のみを記載したいと思います。
・Arduinoで動くアクチュエータ FESTO SLGE3310-350-J75816
・Arduinoで動くアクチュエータ FESTO SLGE3310-350-J75816
商品の状態
XYステージ本体やセンサ、モータが正常に動作することを確認しました。この動画はそのテスト運転のようすです。
~実行プログラム~
G91G00Y-100
G02Y200R100F5000
G02Y-200R100F5000
G02Y200R100F5000
G02Y-200R100F5000
G03Y200R100F5000
G03Y-200R100F5000
G03Y200R100F5000
G03Y-200R100F5000
G00Y200
X100Y-100
X-100Y-100
X-100Y100
X100Y100
X100Y-100
X-100Y-100
X-100Y100
X100Y100
Y-100
M02
■回路について
本XYステージをArduino+CNCシールドで動かす場合の回路図は以下の通りです。(CNCシールドのコネクタがピンヘッダのため誤挿入を防止することができません。差し込み箇所を間違えないようご注意をお願いします。)


■Grblの設定について
先ほどのテスト運転の動画は、この設定値で動作させています。

■センサについて
原点復帰を実行し、フォトマイクロセンサが正常に動作することを確認しました。
フォトマイクロセンサは、各アクチュエータに1個のみ装着されています。もし追加したい場合には下記をご利用ください。側面にセンサレールが装着されているため、ストローク全域にわたってフォトマイクロセンサを簡単に取り付けることができます。
ただ、フォトマイクロセンサの数が多くなると5Vの消費電流が増え、USBから供給される電力では賄いきれない可能性がありますので、Arduino基板のDCジャックに外部電源を接続するか、24Vに接続することをおすすめします。
・オムロン フォトマイクロセンサ EE-SX671
・オムロン コード付コネクタ EE-1006
■ダンパについて
さきほどのテスト運転の動画では、下記のダンパを装着し、速度6,000mm/minで運転しています。もしダンパを装着しなかった場合は、ここまで速度が出ない可能性があります。
・オリエンタルモーター クリーンダンパ D4CL-5.0
■電源について
24Vの電源については下記をおすすめします。容量は余裕があったほうがいいです。
・キーエンス スイッチングパワーサプライ MS-H150 (本商品の動作確認ではこちらを使用しました)
・TDKラムダ スイッチング電源 ZWS150PAF-24/J
■ご自身で好きなモーターを取り付けて使いたい場合
今回はArduinoですぐに動かせるようにモータを取り付けた上でのご提供となりましたが、もし、ご自身で好きなモーターを取り付けて使いたいという場合には、下記をご利用ください。ただ、モーター取り付け部のネジのピッチが32.5mmとなっており、2相ステッピングモーターや5相ステッピングモーターのピッチとは異なるため、そのまま取り付けることができません。
・FESTO アクチュエータ SLGE3310-350-J75816
■商品の状態
すべて未使用品のため綺麗です。(アクチュエータ本体も、モーターもケーブルもセンサもカップリングも全部未使用品です)
ステッピングモータ用ケーブル2本、フォトマイクロセンサ用ケーブル(2本)を付属します。
ArduinoやCNCシールド基板は付属しません。
梱包の都合上、X軸とY軸を分解してお送りいたします。恐れ入りますが到着後に組み立てをお願いいたします。(ネジ4本のみです)
在庫数
売り切れ